金融号
  • 金融头条
  • 金融监管
  • 金融智库
  • 财经
  • 银行
  • 中小银行
  • 金融办
  • 曝光台
  • 文化

金融APP

登录 / 注册
退出登录
中国金融网络领袖
CHINA FINANCE NET 中国金融网
  • 首页
  • 焦点 · 分析
  • 央行
  • 金管总局
  • 证监会
  • 大型银行
  • 股份制银行
  • 金融处罚
  • 城商行
  • 农商行
  • 村镇银行
  • 金融科技
  • 金融研究

分享到微信朋友圈

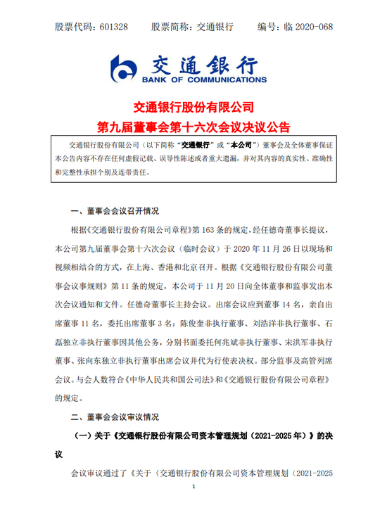
交行:董事会同意计划发行总额不超1400亿元减记型二级资本债券

来源: 新浪财经  2020-11-27 14:17:56

关注金融网
  • 微博
  • QQ
  • 微信
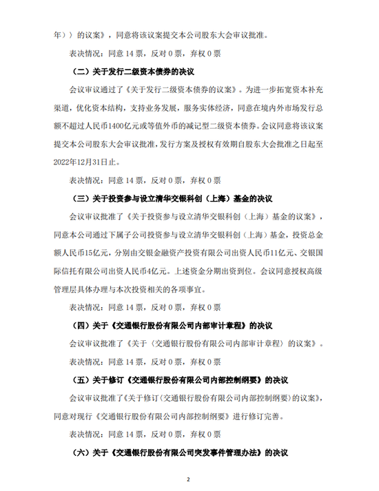
  •   新浪财经11月26日消息,交通银行公告,公司董事会同意公司在境内外市场发行总额不超过人民币1400亿元或等值外币的减记型二级资本债券。会议同意将该议案提交本公司股东大会审议批准。


    更多精彩内容,点击下载 中国金融网APP 查看

    相关新闻
    • 北京银行董事会同意投资不超过50亿元设立理财子公司

      2021年09月28日10时37分
    • 朝阳银行:董事会同意设立银行理财子公司

      2019年04月16日14时21分
    • 平安银行:董事会同意发行不超过300亿元合格二级资本债券

      2021年03月16日13时25分
    • 中信银行董事会同意聘任芦苇为副行长

      2020年11月25日13时23分
    • 淮河农商行原董事会成员向管理层行贿 董事长、行长均涉其中

      2019年12月20日16时48分
    • 六大国有银行2019年净利润合计1.12万亿

      2020年04月09日10时14分
    友情链接
    • 银行网
    • 中国金融网
    • 金融号
    • 微摄
    • 国家摄影
    • 简介
    • 投稿启示
    • 隐私保护
    • 联系我们
    • 广告服务
    • 友情链接
    • 品牌联盟
    • 编辑部:zjw@financeun.com
    • 媒体合作:774353721@qq.com
    • 机构合作部:1760607283@qq.com

    京ICP备07028173号 -1

    京公网安备11010202007075号

    经营许可证编号:京B2-20200983

    Copyright © 2002-2024 financeun.com Inc. All rights reserved.

    版权所有:中金网投(北京)资产管理有限公司 资产控股:亚洲金控投资有限公司

    ----------------------- 底部结束 ----------------------------->